Home :: DerniersChangements :: DerniersCommentaires :: ParametresUtilisateur :: Vous êtes 18.97.14.80
Partie II - Trois régimes de légitimité
Le régime de légitimité numérique

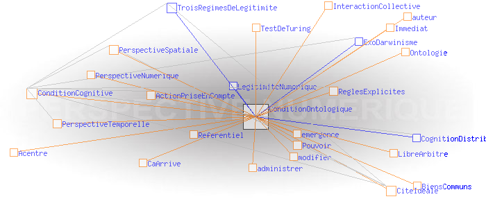
Condition ontologique

Pour tenter de d’imaginer le régime de légitimité de la perspective numérique, il faut pousser les logiques des réseaux acentrés dans leurs retranchements afin de construire la cité idéale qui leur ressemble.

Comme dans le cas des réseaux centrés, un dispositif acentré peut être considéré comme légitime dans la mesure où il donne le sentiment à chacun des acteurs qu'il pourrait idéalement l’administrer lui-même, voire en modifier éventuellement les règles de fonctionnement. L'utilisateur doit pouvoir vérifier par l'action directe sur le dispositif que son action est prise en compte et traitée immédiatement suivant des règles explicites, comme c’est aussi le cas des actions de tous les autres utilisateurs, y compris celles des auteurs des codes et des interfaces qui lui permettant de fonctionner.

Comme dans le cas de la perspective temporelle, chacun doit pouvoir observer directement le résultat de son action personnelle au sein du collectif ( validation cognitive). Mais il faut de plus que le code fasse «lien», c’est à dire qu’il soit reconnu comme signe d’appartenance par le groupe qui l’utilise. Pour cela, d'une part le code doit laisser à chacun son libre arbitre pour savoir s'il le rejoint ou non, puis s'il se retire ou non. D'autre part, tout comme un lieu public n’impose pas les termes des conversations qui s’y déroulent, il ne doit pas présumer, ni de la nature ni de l’issue des interactions qui doivent donc rester le propre du groupe.

En dernier ressort, cette reconnaissance du lien passe par une autre, celle du caractère "authentique" des échanges. Il s’agit de reconnaître l’autre et de démasquer tout ce qui n'est pas être lui. Une expérience ontologique en somme, dans laquelle il s’agit d’attendre que " ça arrive" (ou pas), de constater (ou pas) qu’une chose sublime (ou pas) et non préméditée (ou pas) émerge (ou pas) instant après instant à l’intérieur de laquelle chacun reconnaît sa présence (ou pas). En termes scientifiques, cela s'appelle un test de Turing, à l’envers, et à l’échelle collective.

Enfin, plus encore que dans le cas de perspective spatiale, le résultat des échanges via un réseau acentré se doit d’être le bien commun des protagonistes. Une fois remplies ces conditions, de l’ interaction collective peut naître le référentiel qui permet à nouveau l’ interaction.

<< Reseaux sociaux ou centres d'affaire? TroisRegimesDeLegitimite Economie du lien >>

Il n'y a pas de commentaire sur cette page. [Afficher commentaires/formulaire]